文章版权:中投润天环保 发布者:中投润天环保 发布时间:2023-08-25 09:41:23
润天环保新闻组
近日,山东省科学技术厅和山东省生态环境厅联合发布了“关于发布《2023年山东省绿色低碳技术成果目录》的通知”,北京中投润天环保科技有限公司与山东大学联合申报的“水泥窑燃料替代关键技术与装备”成功入选。
《2023年山东省绿色低碳技术成果目录》是山东省科技厅会同山东省生态环境厅按照自愿申报原则,面向全省征集水治理、大气治理、碳减排等领域先进技术成果,经专家评审论证组织编制,旨在贯彻落实省委、省政府关于加快推动绿色低碳高质量发展的重大决策部署,扎实落实《科技引领产业绿色低碳高质量发展的实施意见》等文件要求,构建市场导向的绿色技术创新体系,促进绿色低碳先进适用技术推广应用,在绿色制造业和低排放领域培育新的增长动能,助力山东省“碳达峰碳中和”目标实现。

“水泥窑燃料替代关键技术与装备”技术介绍:

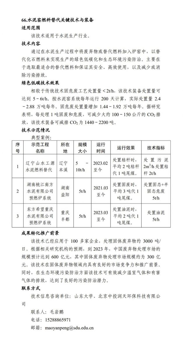
01、辽宁山水工源水泥有限公司是本溪市建材行业的龙头企业,是山水集团进入东北收购的第一家水泥企业,也是山水集团在东北最大的水泥生产企业。公司于2022年7月建成投产的水泥窑协同处置固废项目是利用厂内一条5000吨水泥生产线进行协同处置,总处置量10万吨/年,危废和市政脱水污泥处理能力均可达5万吨/年,并配备有生物质替代燃料系统,年处置能力可达3万吨/年。本项目设计有独立的固态、液态、半固态危险废物处置线,并配备完善的实验分析和废气有组织排放系统等,可高效处置多种类危险废物、污泥、生物质替代燃料等。
02、湖南桃江南方水泥有限公司,利用1条5000吨水泥熟料生产线,实现了各类危废处理能力8万吨/年。本目设计有独立的固态液态、半固态危险废物处置线,配备SMP系统、污泥系统、液态系统,有效提升了废弃物处理效率,拓宽了废弃物处置品类。项目配备的氮气保护系统、除臭系统等,保障了项目可靠运行,提高了业主单位运营效率实现了多种类、多来源危险废物的高效处置。高效除氯系统、阶梯预燃炉系统,极大的降低了水泥窑结皮的风险以及协同处置危险废物对水泥生产和产能的影响,使得水泥厂在进行绿色转型做有社会责任感企业同时还能保证水泥窑高效率平稳运转。
03、东方希望重庆水泥有限公司是全国单体产能最大的绿色水泥工厂之一。水泥窑协同处置固废项目采用最新工艺、使用低能耗设备,可实现标煤耗降3%,电耗降10%以上。投产后每年可处理固废20万吨,年产值达8亿元。该项目为区域性固废处置平台,采用润天环保阶梯式预燃炉工艺技术,将渝东南、渝东北片区区县固废集中处置,避免各区县重复建设,实现固废“减量化、资源化、无害化”处理,有效降低全市能耗指标,产生良好的经济、生态和社会效益。
Next:亚泰水泥危废处置及替代燃料项目顺利验收
Previous:经济环保双提效 替代燃料抢先机