文章版权:润天环保 发布者:润天环保 发布时间:2019-08-09 16:44:37
此方案润天环保版权所有

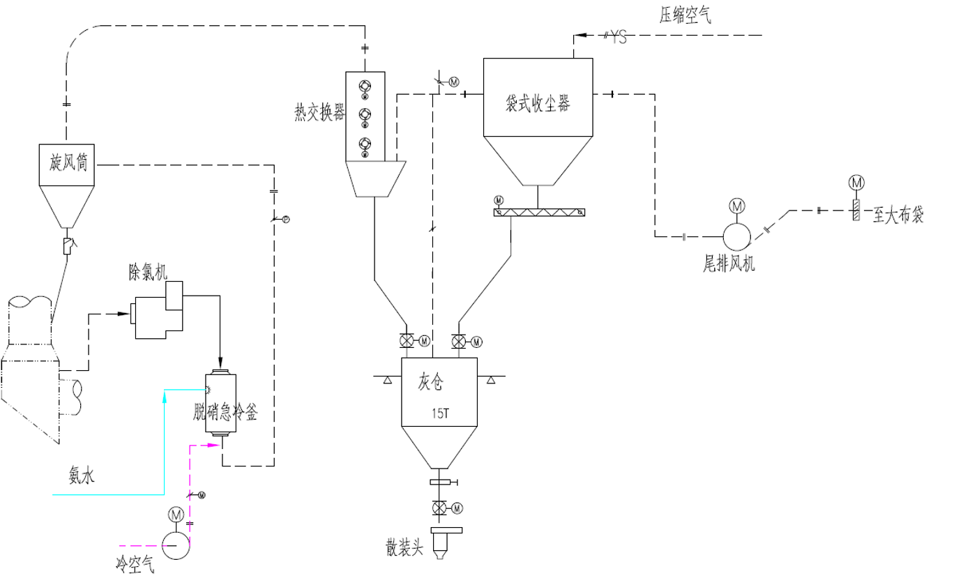
窑尾富集的二氧化硫气体、氯化钾蒸汽,被润天环保研发的R6-A高效分离取风机在0.3秒内被极速冷却。二氧化硫气体形成粗颗粒硫酸盐,被R6-A捕捉分离返回窑系统,氯化钾蒸汽形成微晶颗粒随被R6-A抽出。高效分离取风机抽出的气体中含有氯盐和残留的少部分硫酸盐,需经过旋风分离机进行进一步分离。分离后硫酸盐返回窑系统,氯盐经布袋收尘器后被收集入仓。Rcl系统通过两次对硫酸盐的分离,取出的粉尘中氯纯度高。系统取风量低,热损失小,真正实现了选择性低耗能高效除氯。为保证Rcl低耗能高效除氯系统良好运行,润天可额外提供窑操作调整服务。废弃物的入窑,打乱了原本平衡的窑运行系统。废弃物含水率和热值的不断变化,对原有窑系统的通风和热平衡造成了干扰。有害元素富集循环加剧,造成窑电流波动,窑尾结皮堵塞的工艺现象,造成熟料减产、品质下降。本服务是针对上述现象,通过「TMF窑操作调整法」,重新建立新的窑平衡,使废弃物处置与熟料生产和谐共存。
Rcl系统经多个实际运行项目的实验检测,取出粉尘中氯纯度高达30%,真正实现了选择性低耗能高效除氯。

自动采样单元1次/小时对水泥窑尾热生料进行自动采集,并自动将样品送入检测仪器,对S、Cl、 K有害元素含量进行检测。分析系统将根据有害元素含量变化自动控制除氯系统开关,在窑尾氯含量下降到安全区后,高效除氯系统自动关闭,避免无效除氯,保证除氯灰高浓度,更智能更节能。

高效除氯系统可搭配润天环保除氯灰水洗分盐系统,将除氯灰经过水洗分盐后得到90%的氯化钾和10%的氯化钠,获得极佳的经济效益。5000吨/天的水泥窑可处置生活垃圾飞灰2万吨/年,得到高纯度氯化钾1万吨/年。

润天环保已经为全国十多家企业提供10余套高效除氯系统的交钥匙工程,我们从设计、供货、土建、安装、调试为您提供一揽子服务。
